Application for Reconnection of Water Supply
APPLICATION FOR RECONNECTION OF WATER SUPPLY (VOLUNTARY DISCONNECTION)
Application for reconnection shall apply to all disconnection works where the disconnection was voluntary applied by the applicant as per procedure 'Application of Disconnection (Permanent)' and 'Application of Disconnection (Temporary)'. It shall not be applicable to 'Reconnection - due to forced disconnection'.
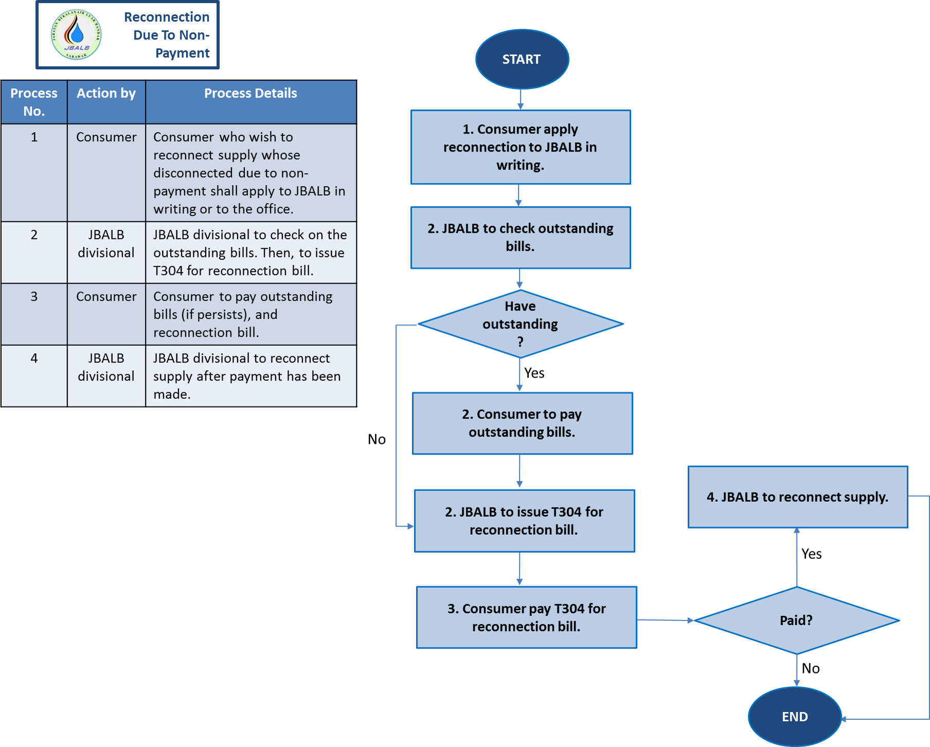
Consumers who wish to reconnect supply after being disconnected due to non-payment shall proceed to apply at any Service Sarawak counters through digital channels (Sarawak Government website / Service Sarawak website/mobile application) for reconnection. The procedure is as follows:
RECONNECTION (DUE TO FORCED DISCONNECTION)
